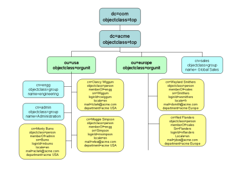
Sample Directory Information Tree
A typical LDAP directory structure can contain thousands of entries arranged in a complex structure. An example of a DIT is illustrated here. In the example, the DIT contains 4 levels of entries, including 2 domain components, 2 organizational units, and 8 common names (3 of which are groups and 5 of which are users).
